七年级上语文期末模拟卷01

✨ 以下图片为截图预览,下载后是高清源文件!



七年级上语文期末模拟卷01
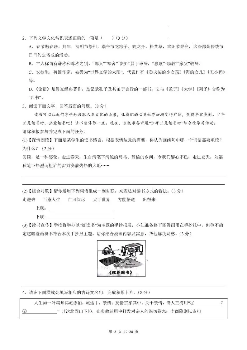
七年级上语文期末模拟卷01

——预览已结束,还剩18页未读——
您已获得此文档下载权限,请点击底部下载完整文档


七年级上语文期末模拟卷01-方舟智库
七年级上语文期末模拟卷01
此内容为付费资源,请付费后查看
3
立即购买
您当前未登录!建议登陆后购买,可保存购买订单
付费资源
© 版权声明
THE END
喜欢就支持一下吧
点赞16 分享