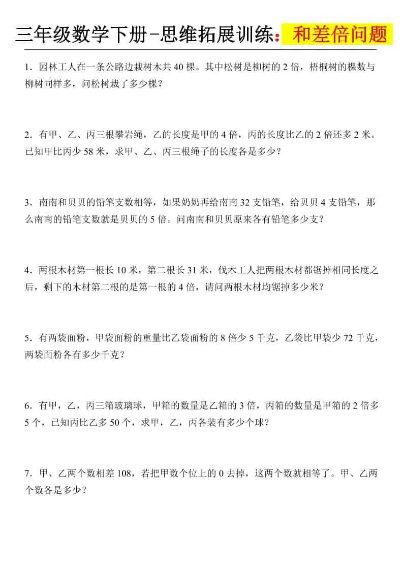
三年级下数学面积专项应用题十种类型专项题

✨ 以下图片为截图预览,下载后是高清源文件!



三年级下数学面积专项应用题十种类型专项题
三年级下数学面积专项应用题十种类型专项题

——预览已结束,还剩5页未读——
您已获得此文档下载权限,请点击底部下载完整文档


三年级下数学面积专项应用题十种类型专项题-方舟智库
三年级下数学面积专项应用题十种类型专项题
此内容为付费资源,请付费后查看
3
立即购买
您当前未登录!建议登陆后购买,可保存购买订单
付费资源
© 版权声明
THE END
喜欢就支持一下吧
点赞10 分享