九年级上语文期末突破卷3

✨ 以下图片为截图预览,下载后是高清源文件!



九年级上语文期末突破卷3
九年级上语文期末突破卷3

——预览已结束,还剩26页未读——
您已获得此文档下载权限,请点击底部下载完整文档


九年级上语文期末突破卷3-方舟智库
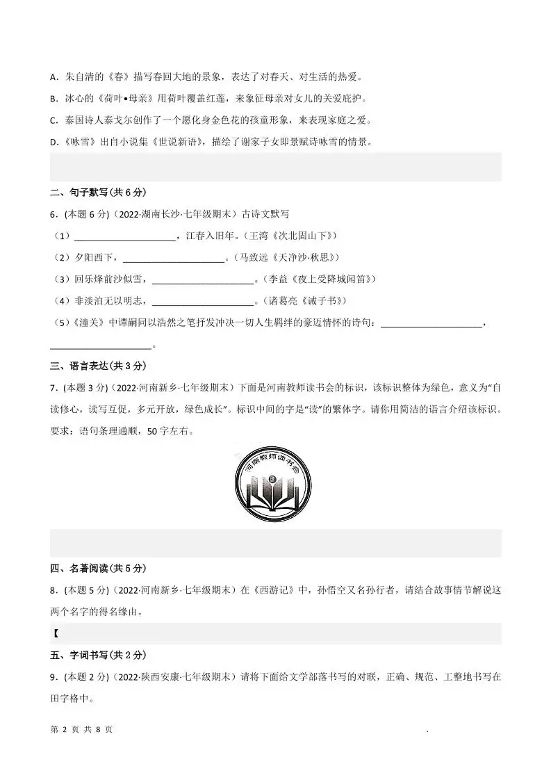
九年级上语文期末突破卷3
此内容为付费资源,请付费后查看
3
立即购买
您当前未登录!建议登陆后购买,可保存购买订单
付费资源
© 版权声明
THE END
喜欢就支持一下吧
点赞0 分享