——预览已结束,还剩59页未读——
您已获得此文档下载权限,请点击底部下载完整文档
© 版权声明
版权声明
1
本站名称:方舟智库
2
本站网址:fzzy8.com
3
本网站的资料内容为PDF打印格式,多数为百度网盘下载,部分为本地附件下载。
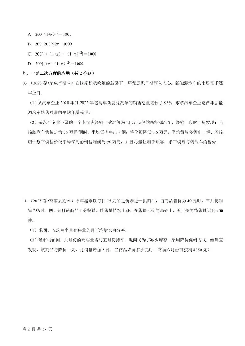
4
本站附件资源、教程等内容如因时效原因失效或不可用,请留言或联系站长及时更新。
5
本站资料部分来自网络,由老师收集整理!如有侵犯你的权益请联系jmyhh@foxmail.com我们会第一时间进行审核删除。
THE END












